As previously reported, the H7878 PSU in my DECstation 5000 Model 240 has failed. Today I examined it more closely and I think that I know what at least one of the causes of the problem is.
I started by looking to see if I could see any obviously damaged parts, and I tested the transistors with a diode tester. Nothing obvious except one resistor which appears possibly to have a little damage, but its resistance appears correct.
I checked the grounding and I saw that the whole PSU, primary and secondary side is mains earth referenced when installed in the enclosure. So I must be careful to only connect the scope probe ground lead to mains earth reference, which can be the enclosure itself.
Further checking showed that there is some mottling on the underside of the board, seemingly where the two big smoothing capacitors are, one of them does feel as if it is slightly bulging at the top, but ESR seemed fine. I also noticed C15, a Rifa 3300 pF Y class paper capacitor, that looks a little cracked, but probably still OK for the time being.

Underside of H7878 showing possible leakage near one of the smoothing capacitors.
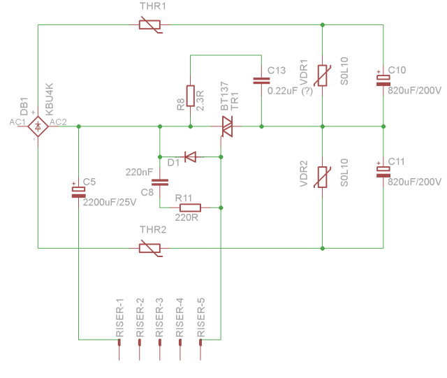
I started testing the PSU with power. I found that input is coming in to the board OK. Next I tested the output of the big filter capacitors. This seemed to be around the 170V on the DMM DC range, and a steady 136V on the DMM AC range. This does not seem high enough. My understanding is that the rectified DC that comes out of an input rectifier such as this one should be around 325V. The rough and very incomplete schematic for this stage is:

H7878 Partial Schematic for Input Rectifier
I checked the resistance of the two capacitors (C10 and C11) with a digital multimeter. One slowly charges, the other appears open circuit immediately. It seems to me that one of them is faulty and the voltage should probably be reaching 325VDC on the rectifier output, not 170.

H7878 Input Rectifier Smoothing Capacitors. Note the Epoxy holding them in place.
Removing these is going to be very difficult because of the glue holding them down. I am wondering if I should just cut them.