Rob's Old Computers
Collecting and Restoring Some Old Computers
Skip to content
Home
Blog
Collection
DECstation 220
DECstation 5000 Model 240
Olivetti M24
Olivetti M24 (No. 1)
Olivetti M24 (No. 2)
Rainbow 100A
VAXmate
VAXstation 3100 Model 40
VAXstation 4000 Model 60
Wish List
VT100
VT101
VT102
Projects
MU5
Building and Running the MU5 Emulator
MU5 Manuals
MU5 Pictures
MUSS
MUSS on Membrain MB7700
MUSS Restoration
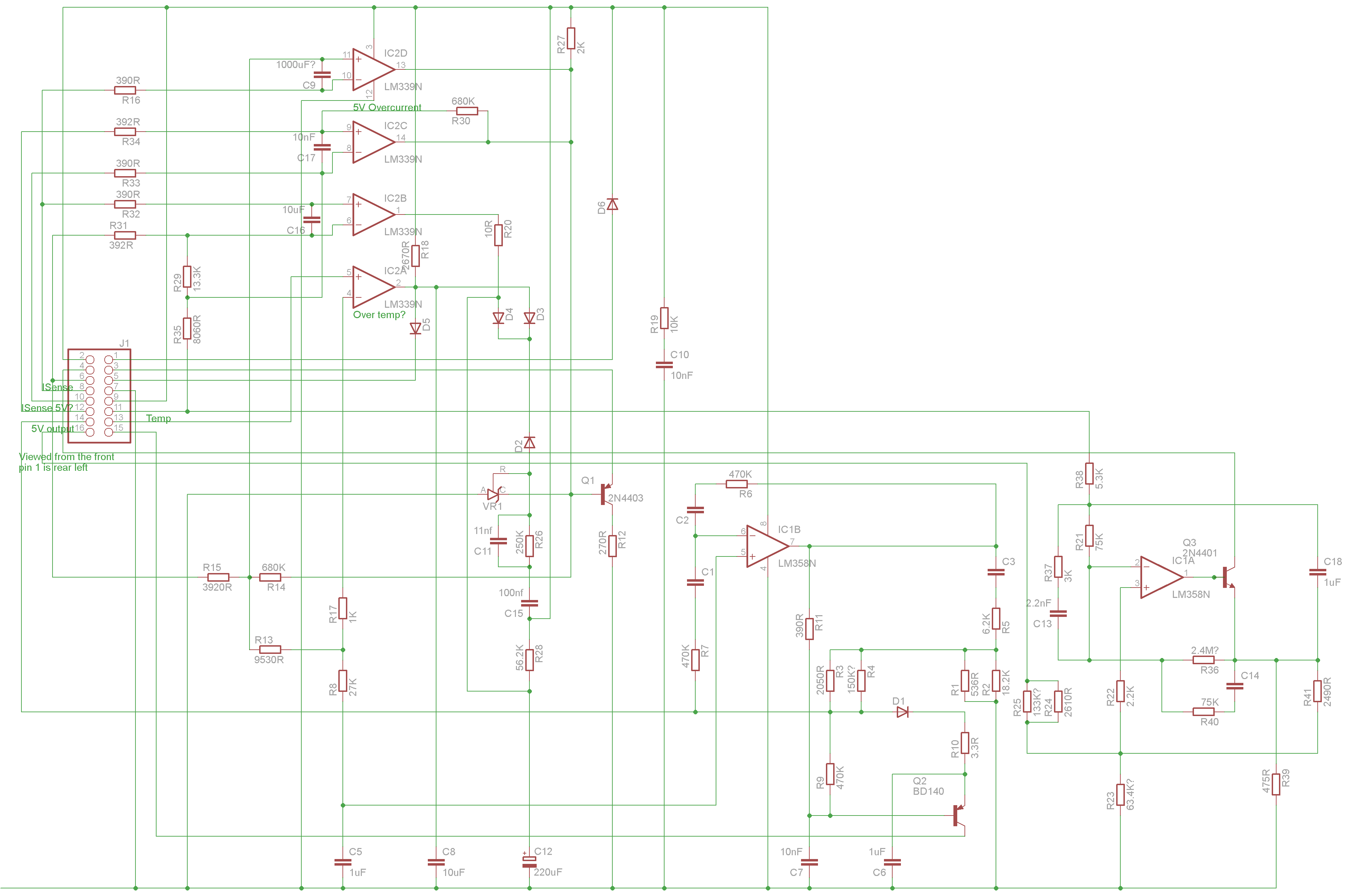
5019574 Schematic
By
rjarratt
|
Published
September 23, 2018
|
Full size is
3895 × 2594
pixels
Rainbow 100+
5019574 - Labelled
Schematic for the 5019574 daughter board for the H7826 Power Supply
Bookmark the
permalink
.
Leave a comment
Cancel reply
Δ
Comment
Subscribe
Subscribed
Rob's Old Computers
Sign me up
Already have a WordPress.com account?
Log in now.
Rob's Old Computers
Subscribe
Subscribed
Sign up
Log in
Copy shortlink
Report this content
View post in Reader
Manage subscriptions
Collapse this bar